GTP Overlap Flow Sampling Maps
Starting in software version 4.8, GTP overlap flow sampling maps combines GTP forward listing and GTP flow sampling maps into a GTP overlap flow sampling map group, which allows for selected traffic to be sent to multiple destinations simultaneously.
In this scenario, once traffic matches a map, it will be sent to the destination for that map. However, the matched traffic will also be evaluated by subsequent maps and, if a match occurs, it will be sent to each of the destinations pointed to by the subsequent maps.
2 GTP Overlap Flow Sampling Map Groups illustrates regular non-overlap mapping where, once a traffic match is achieved in one map, all other maps are ignored.
| 1 | Non-Overlap GTP Mapping Mode |
This contrasts with GTP overlap flow sampling maps. In 1 Non-Overlap GTP Mapping Mode matched traffic is sent to up to six GTP forward listing and flow sampling map pairs that in turn send accepted traffic to up to six load balanced port groups.
| 2 | GTP Overlap Flow Sampling Map Groups |
The configuration of GTP forward listing and GTP flow sampling maps that are part of the GTP overlap flow sampling map group follow the same configuration considerations discussed previously in GigaSMART GTP Whitelisting and GTP Flow Sampling. As is the case with regular non-overlap GTP mapping, GTP forward listing selects specific subscribers based on IMSI, whereas GTP flow sampling uses map rules to select subscribers and then forward a percentage of the packets to tool ports.
Configuration Considerations
This section details certain configuration considerations that apply only to the configuration of GTP forward listing and flow sampling maps for GTP overlap flow sampling maps.
A second level type map specifying GTP overlap flow sampling map mode must be selected to configure GTP forward listing and flow sampling maps.
To configure a GTP whilelisting map in overlap flow sampling map mode, select Type as Second Level and Subtype as Flow Whitlelist Overlap in a map.
To configure a GTP flow sampling map in GTP overlap flow sampling map mode, select Type as Second Level and Subtype as Flow Sample Overlap in a map .
You can configure one GTP forward listing map and one GTP flow sampling map pair that contain traffic policies corresponding to one destination port group. The load balanced port groups can contain a single port, a port range, or a GigaStream. Note that, starting in software version 4.8, port groups used in GTP overlapping maps support GigaStream.
The maximum number of port groups per single GTP overlap flow sampling map group is six.
For more information about port groups, refer to Port Groups.
The Maximum number of port group members can be determined as follows:
Standalone Configuration
In a standalone configuration, use the following sequence :
1. Determine the number of members per port group and add 1.
2. Multiply each port group result by each other.
3. The total multiplication should not exceed 4096.
For instance, assume the following configuration in a GTP overlap mapping group:
o Port Group 1—2 load-balanced GigaStream
o Port Group 2—3 load-balanced GigaStream
o Port Group 3—1 load-balanced tool port
o Port Group 4—1 load-balanced GigaStream
o Port Group 5—4 load-balanced tool ports. The total number becomes:(2+1)*(3+1)*(1+1)* (1+1)*(4+1) = 240
The tool configuration shown is accepted since this does not exceed the maximum number of multicast IDs (4096).
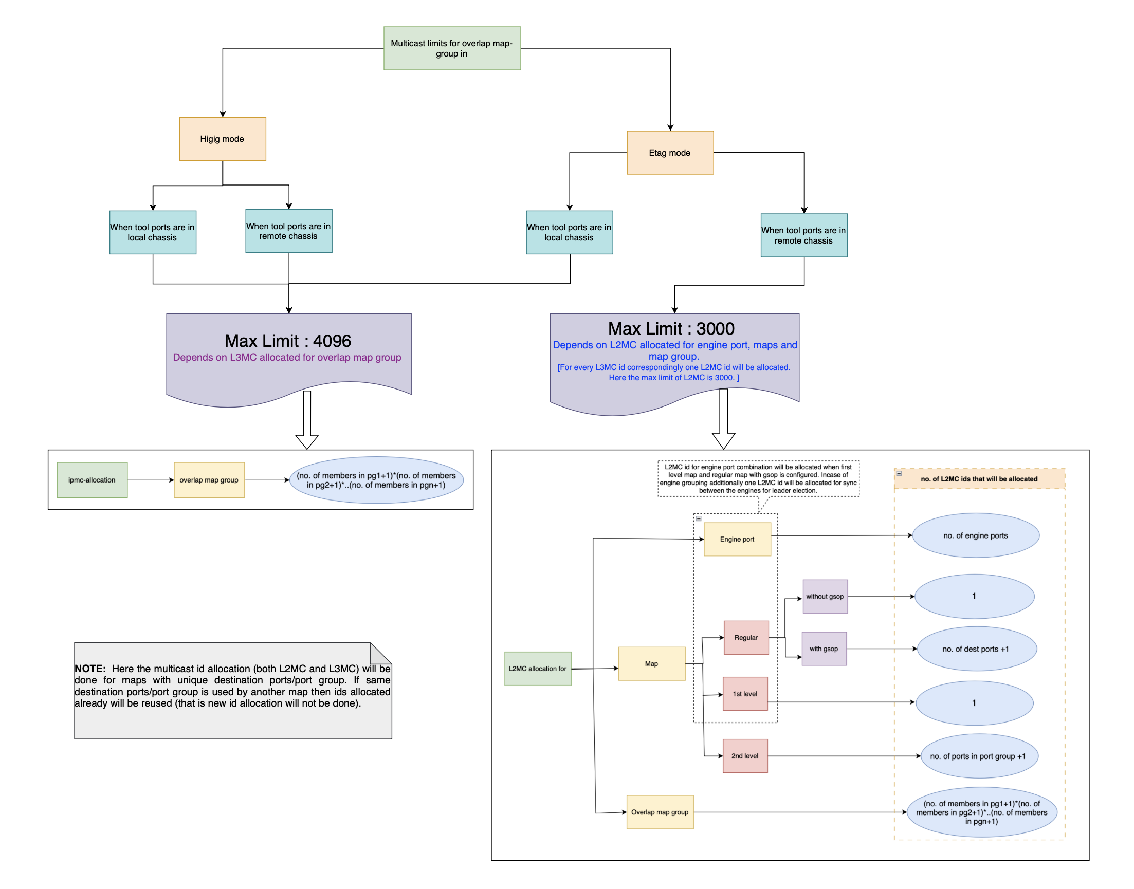
If Port Groups are utilized across multiple map groups in a single cluster, refer to the representation below on how the multicast IDs are calculated.
Cluster Configuration
In a cluster configuration, Multicast IDs can defer based on Hi-Gig mode or E-tag mode. The below is representation of the same.
Note: The maximum Layer 2 multicast limit in E-tag cluster mode is 3000. It is recommended to keep the configured multicast entries within this limit.
Current resource usage can be checked using command show ipmc-resource. If you encounter issues due to limit exhaustion, delete device configurations that exceed the limit and upgrade to the latest image or version.
Prior to upgrading to the latest version/image, ensure that the maximum multicast limit is not exceeded.
Since a packet matches multiple maps independently the concept of second level map priority does not apply to GTP overlap flow sampling maps. A GTP overlap flow sampling map pair consists of one GTP forward listing map and one GTP flow sampling map having the same destination port group. Within a GTP overlap flow sampling map pair the forward listing map rules will be applied before the flow sampling map rules.
In GTP Overlap map configuration, the virtual port sending traffic to all the port groups needs to be configured in GTP overlap mode.
To configure the virtual port with GTP overlap mode, select GTP Overlap when configuring the virtual port.
To create a group of maps for GTP forward listing and GTP flow sampling, select Maps > Maps > Map Groups, and then click New. The maps for a map group are entered in the Maps field. Refer to GTP Overlap Flow Sampling Maps. All the maps in a map group receive traffic according to map rules, rather than map priority. Thus, multiple copies of a GTP packet can be sent to more than one tool.
The Maps field of the Map Group page groups the forward listing and flow sampling maps. For example, assuming that two forward listing maps (WLMAP1 and WLMAP2) and two flow sampling maps (FSMAP1 and FSMAP2) have been configured in GTP overlap mode, the following example groups them all into the same map group called map-group1:
Keep in mind the following configuration considerations for map groups:
| A map group can be associated with only one GigaSMART group (gsgroup). |
| All maps within a map group must be connected to the same vport. |
| A map group can consist of only one GTP forward listing map or only one GTP flow sampling map but it cannot contains two maps of the same type. |
| Once a map group is created, it cannot be edited to change the type or subtype of the map. However, you can add and edit the map rules for a map while it is configured in a map group. |
| If multiple map groups are configured, the maps within each map group must point to the same port groups as the other map groups. |
For more information about map groups, refer to Create Map Groups.
The GTP forward list is an IMSI list which is common to all forward list maps. You can configure an optional rule within a forward list map to specify a GTP version or interface-based policy.
Other than specifying a new second level type using Type Second Level and Subtype Flow Whitelist Overlap when creating the map, the configuration of GTP forward list maps follows the same configuration guidelines as given in the section GTP Whitelisting.
A maximum of six forward list maps sending traffic to six different port groups can be configured per GigaSMART group (gsgroup).
In GTP overlap flow sampling map mode, GTP flow sampling (rule-based flow sampling) is performed after GTP forward list-based forwarding. Therefore, flow sampling maps have a lower priority than forward list maps. Thus, within a GTP overlap map pair that consists of a single GTP forward list overlap map and a GTP flow sampling overlap map, the GTP forward list map is of higher priority.
Within the flow sampling maps, the rules in the first map have a higher priority than the rules in the second, third, and subsequent maps. Within any single map, rules are evaluated in order.
A maximum of six flow sampling maps sending traffic to six different port groups can be configured per GigaSMART group (gsgroup).
Starting with version 5.4 overlap and non-overlap maps are available. Overlap maps are displayed based on the following:
| If at least 1 flow-sample map accepts the packets among all the pairs of overlap maps, the Sample (Tx) counters in the GTP Interface stats will be incremented. If more than 1 pair of maps accepts the packets, the Sample (Tx) counters in the GTP Interface stats is incremented only once. |
| If at least 1 Forwar list map matches the packets among all the pairs of overlap maps, the Sample (Tx) counters in the GTP Interface stats will be incremented. If more than 1 pair of maps matches the packets, the Sample (Tx) counters in the GTP Interface stats is incremented only once. |
| If there are no WL maps and all flow sample maps are no rule match, then Sample(Tx) and Sample Out counters in the GTP Interface stats is not incremented. |



