Configuration Overview
This section provides an overview of the configuration. You must perform the configuration from the leader in the cluster. Follow this configuration sequence to prevent loops:
| 1. | Configure Stack GigaStream |
| 2. | Configure Spine Links |
| 3. | Configure Stack Links |
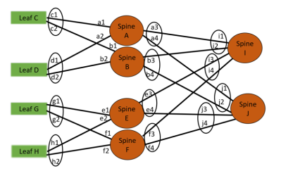
This configuration connects nodes using multiple paths. Refer to the following figure for an example of the configuration.
Configure Stack GigaStream
The stack GigaStream connect the spine and leaf nodes. In the following figure, the stack GigaStream are: a1, a2, a3, a4, b1, b2, b3, b4, c1, c2, d1, d2, e1, e2, e3, e4, f1, f2, f3, f4, g1, g2, h1, h2, i1, i2, i3, i4, j1, j2, j3, j4. Even if there is only one port that connects the nodes, you must still configure a stack GigaStream. With a configuration of 6 spine nodes and 4 leaf nodes, the number of stack GigaStream is 32.
Configure Spine Links
On each leaf node, there is one spine link that contains the list of GigaStream connecting the leaf nodes to the spine nodes. The spine links contain multiple stack GigaStream bundled together. The spine links on the leaf nodes are: {c1,c2}, {d1,d2}, {g1, g2} and {h1, h2}.
The spine node also contains the spine links. A spine node connecting to another spine nodes has a spine link. The spine links on the spine nodes are: {a3, a4}, {b3, b4}, {e3, e4}, {f3, f4}, {i1, i2}, {i3, i4}, {j1, j2}, and {j3, j4}. The total number of spine links is twelve for this configuration. Across the spine link members, traffic is load balanced. For this part of the configuration, refer to the circles in the figure.
Note: You must not configure any spine links from spine nodes to leaf nodes. For example, in the figure, a1 and a2 should not be configured as spine links.
Configure Stack Links
The stack links are: {a1,c1}, {a2,d1}, {a3,i1}, {a4,j1}, {b1,c2}, {b2, d2}, {b3, i2}, {b4, j2}, {e1, g1}, {e2, h1}, {e3, i3}, {e4, j3}, {f1, g2}, {f2, h2}, {f3, i4}, {f4, j4}. The total number of stack links is sixteen for this configuration. For this part of the configuration, refer to the circles in the above figure. Configuration Overview.
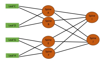
These configuration steps ensure that the spine and leaf nodes are fully meshed.



