Troubleshooting and Best Practices
This section provides information about some of the common issues that you may face when cabling TAPs and how to troubleshoot the issues. It also lists few best practices that you must follow to ensure smooth cabling. Refer to the following sections for details:
Common Issues and Troubleshooting
This section lists few common issues that you may face when cabling TAPs and how to troubleshoot the issues.
|
Common Issues |
Description |
Troubleshooting Tips |
|
Misconnected cabling or using wrong cable types |
Sometimes, cables may be mislabeled due to which you may have plugged in the wrong cable. |
Each transceiver is designed and optimized to work with specific cables for specified distances. Ensure that you connect the appropriate transceivers and cables on both ends. Refer to the “Cable Matrix for Copper TAPs and Fiber TAPs” in the GigaVUE-OS Compatability and Interoperability Matrix. |
|
Failure to breakout monitored links |
There may be instances when the switch and router connections that use standard duplex cabling are not broken out into simplex fiber cables on the receiving end. |
Ensure that both monitor links are broken out into simplex fiber cables and are individually attached to the Rx connections on the receiving end. |
|
Flipped connections |
Sometimes, a duplex cable may not be crossed properly such that the Tx on one end is connected to the Rx on the other end. The issue could be anywhere along the cabling path or the patch panels, which means that the light is not passing through the cable. |
Disconnect the plastic housing and flip the LC connections on one end of the connection. |
|
Mismatched transceivers |
The transceiver type used on both ends of the connection is not identical. |
Ensure that the transceiver type is identical on both ends of the connection. For example, a 10G LR4 transceiver that sends traffic from one end must be paired with the same transceiver type on the receiving end. |
|
Dirty connections |
Dust, dirt, and oils all inhibit light and cause poor connections. |
Use new cables with dust caps. Clean all connections before use. Refer to the . |
|
Bad transceivers |
A transceiver is an electronic component that is designed to transmit and receive light. It can malfunction. |
Always keep spare transceivers and replace them as required. |
|
Bad TAPs |
Passive TAPs are the most reliable networking and security products available because they contain a minimal number of components and do not require any software. But like any hardware, a TAP could be defective. |
Always keep spare TAPs and replace them as required. |
|
Crimped Cabling |
If a bend is too tight, the fiber will not be able to properly transmit the signal. |
Ensure that the bends in the cabling are not tight so that the fiber transmits signal properly. |
|
Bad connections |
Light degrades at given rates over distance. Light may also degrade with too many connections. Both these scenarios may cause bad connections |
Do not exceed specified maximum distances. Be aware light degrades with each connection; use as few patch panels as possible. |
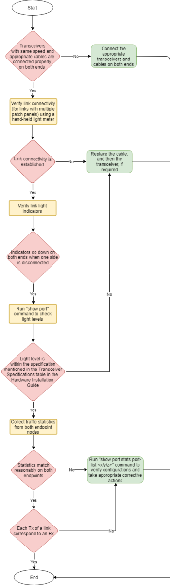
Generic Troubleshooting Steps
Most TAP failures are due to improper cabling. To troubleshoot a TAP failure, you must ensure that the light is not impeded or broken along the way from the beginning till the end of the connection. 1 is a flow chart that illustrates the generic steps to troubleshoot TAP failures. Follow the steps provided in the flow chart to isolate the issue and take corrective action.
| 1 | Troubleshoot Generic TAP Issues |
Best Practices
When connecting TAPs, ensure you adhere to the following best practices:
| Prior to connecting any cable, both the port and cable adapter must be cleaned as follows: |
| Clean each port on the TAP using the optical fiber cleaner pen prior to cable insertion. |
| Clean the MPO/MTP adapters using the MPO/MTP port cleaner pen. |
| Clean the LC adapters using the LC port cleaner pen. |
| Clean each cable adapter using the optical fiber cleaner cassettes prior to cable insertion. |
| Visually inspect cable adapter to ensure no dust particles are present on the adapter front. |
| If dust is clogged in the cable and it is not possible to clean, use a new cable. |
| Port caps must be installed when ports on the TAP are not in use. |
Note: The G-TAP models M471 and M471-SR10 are highly susceptible to dust. Properly clean all connections before use.



